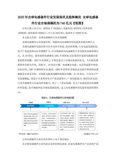
近日,国内某著名研究机构的研究报告《2025年全球电感器件行业发展现状及趋势概况-全球电感器件行业市场规模约为740亿元【组图】》新鲜出炉并成功在本站发布,报告中展示的数据和观点值得我们认真研读,在此我们摘录了报告的部分内容跟小伙伴分析,详细报告可下载阅读。
2025年全球电感器件行业发展现状及趋势概况-全球电感器件行业市场规模约为740亿元【组图】
download

声明:本站所有报告及文章,如无特殊说明或标注,均为本站用户发布。任何个人或组织,在未征得本站同意时,禁止复制、盗用、采集、发布本站内容到任何网站、书籍等各类媒体平台。如若本站内容侵犯了原著者的合法权益,可联系我们进行处理。