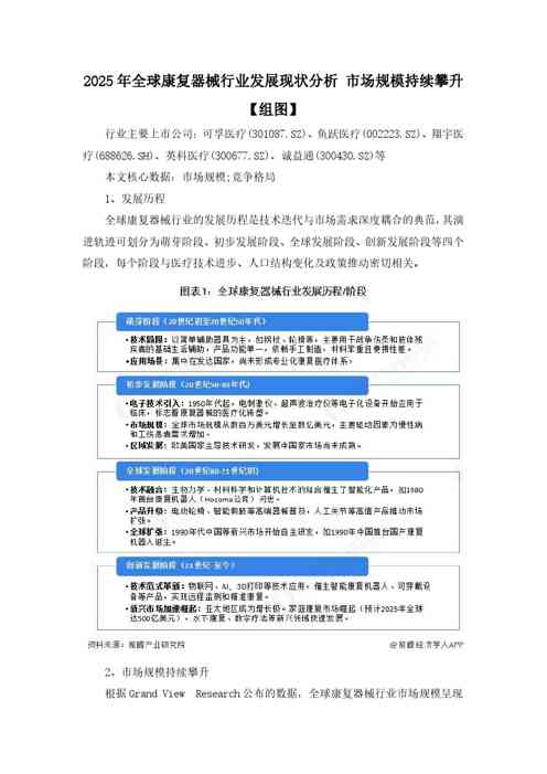
今天,《2025年全球康复器械行业发展现状分析-市场规模持续攀升【组图】》行业研究报告在本站隆重登场,报告主要讲述了行业当前发展状况并提出了一系列的应对思路,其中很多观点值得我们深思,下面我们展示了报告的部分内容,详细报告可下载阅读。
2025年全球康复器械行业发展现状分析-市场规模持续攀升【组图】
download

声明:本站所有报告及文章,如无特殊说明或标注,均为本站用户发布。任何个人或组织,在未征得本站同意时,禁止复制、盗用、采集、发布本站内容到任何网站、书籍等各类媒体平台。如若本站内容侵犯了原著者的合法权益,可联系我们进行处理。