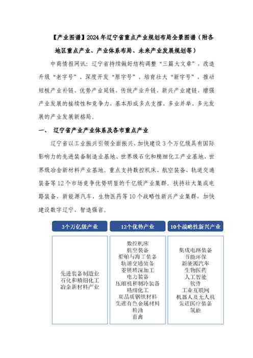
不久前,最新行业研究报告《【产业图谱】2024年辽宁省重点产业规划布局全景图谱(附各地区重点产业、产业体系布局、未来产业发展规》全文正式在本站隆重发布,报告主要研究和分析了行业当前形势和发展,感兴趣的用户可以深入阅读,详细报告可下载阅读。
【产业图谱】2024年辽宁省重点产业规划布局全景图谱(附各地区重点产业、产业体系布局、未来产业发展规
download

声明:本站所有报告及文章,如无特殊说明或标注,均为本站用户发布。任何个人或组织,在未征得本站同意时,禁止复制、盗用、采集、发布本站内容到任何网站、书籍等各类媒体平台。如若本站内容侵犯了原著者的合法权益,可联系我们进行处理。