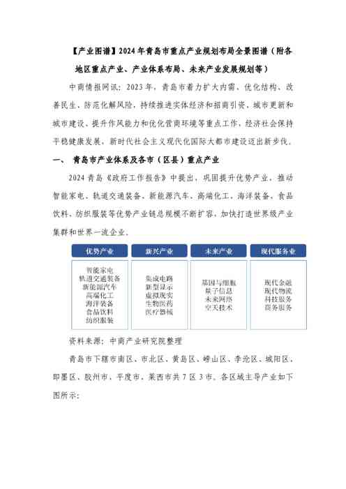
最新行业研究报告《【产业图谱】2024年青岛市重点产业规划布局全景图谱(附各地区重点产业、产业体系布局、未来产业发展规》在本站发布了,作为本研究报告的首批读者,可以优先获得报告行业分析数据,快来围观吧,详细报告可下载阅读。

声明:本站所有报告及文章,如无特殊说明或标注,均为本站用户发布。任何个人或组织,在未征得本站同意时,禁止复制、盗用、采集、发布本站内容到任何网站、书籍等各类媒体平台。如若本站内容侵犯了原著者的合法权益,可联系我们进行处理。
最新行业研究报告《【产业图谱】2024年青岛市重点产业规划布局全景图谱(附各地区重点产业、产业体系布局、未来产业发展规》在本站发布了,作为本研究报告的首批读者,可以优先获得报告行业分析数据,快来围观吧,详细报告可下载阅读。
